Работодатели, на предприятии которых наблюдается высокая текучесть кадров

Работодатели, на предприятии которых наблюдается высокая текучесть кадров, могут получить в филиалах областного государственного казённого учреждения «Кадровый центр Ульяновской области» комплекс услуг в соответствии с бизнес-ситуацией.

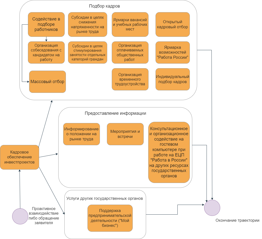
Перечень услуг и сервисов, входящих в траекторию бизнес-ситуации «Взаимодействие службы занятости с предприятиями при высокой текучести кадров»:

- информирование граждан и работодателей о положении на рынке труда в Ульяновской области;

- содействие работодателям в подборе необходимых работников (может оказываться неоднократно с учетом высокой текучести, с оказанием при необходимости сервисов «Массовый отбор» и «Организация собеседования с кандидатами на работу»);

- организация ярмарок вакансий и учебных рабочих мест;

- организация и проведение открытого кадрового отбора;

- организация и проведение ярмарок возможностей «Работа России»;

- организация и проведение индивидуального подбора кадров;

- консультационное и организационное содействие на гостевом компьютере при работе на ЕЦП «Работа в России», на других ресурсах государственных органов;

- проведение обучающих мероприятий, конференций, встреч с участием граждан, работодателей, общественных организаций, организаций, осуществляющих образовательную деятельность, социальных партнеров, других заинтересованных участников рынка труда;

- организация временного трудоустройства несовершеннолетних граждан в возрасте от 14 до 18 лет в свободное от учёбы время, безработных граждан, испытывающих трудности в поиске работы, безработных граждан в возрасте от 18 до 25 лет, имеющих среднее профессиональное образование или высшее образование и ищущих работу в течение года с даты выдачи им документа об образовании и о квалификации;

- организация проведения оплачиваемых общественных работ;

- предоставление субсидий в целях стимулирования занятости отдельных категорий граждан;

- предоставление субсидий в целях организации общественных работ; организации временного трудоустройства работников организаций, находящихся под риском увольнения; организации профессионального обучения и дополнительного профессионального образования работников промышленных предприятий, находящихся под риском увольнения;

- поддержка предпринимательской деятельности.

 

Блок-схема траекторий оказания услуг и сервисов в рамках

БС «Взаимодействие службы занятости с предприятиями при высокой текучести кадров»:

Чем Вам может помочь кадровый консультант:

- предложит работодателю, который относится к целевой аудитории, начать получение услуг и сервисов в рамках комплекса;

- согласовать индивидуальный план работодателя посредством ЕЦП «Работа в России» и личного взаимодействия, в том числе с помощью удаленных средств связи;

- в ходе согласования объяснить, какие услуги и сервисы, особенно новые, можно получить в рамках жизненной ситуации и предложить особенно важные в ситуации клиента услуги и сервисы;

- оказать услуги и сервисы;

- привлечь иных специалистов в случае необходимости.