Молодые специалисты
Молодые специалисты (граждане в возрасте до 25 лет и имеющие среднее профессиональное образование или высшее образование, документ об образовании и о квалификации выдан не ранее года до даты обращения) могут получить в филиалах областного государственного казённого учреждения «Кадровый центр Ульяновской области» Комплекс услуг в соответствии с жизненной ситуацией.
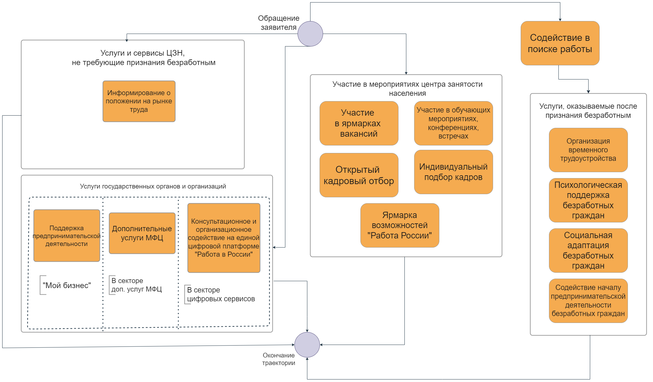
Перечень услуг и сервисов, входящих в траекторию жизненной ситуации «Молодые специалисты»:
- информирование граждан и работодателей о положении на рынке труда в Ульяновской области;
- содействие гражданам в поиске подходящей работы;
- психологическая поддержка безработных граждан;
- социальная адаптация безработных граждан на рынке труда;
- участие в ярмарках вакансий и учебных рабочих мест;
- участие в открытых кадровых отборах;
- участие в ярмарках возможностей «Работа России»;
- участие в индивидуальных подборах кадров;
- консультационное и организационное содействие карьерных консультантов гражданам на гостевом компьютере при работе на Единой цифровой платформе «Работа в России», на других ресурсах государственных органов;
- участие в обучающих мероприятиях, конференциях, встречах с участием граждан, работодателей, общественных организаций, организаций, осуществляющих образовательную деятельность, социальных партнеров, других заинтересованных участников рынка труда;
- временное трудоустройство безработных граждан в возрасте от 18 до 25 лет, имеющих среднее профессиональное образование или высшее образование и ищущих работу в течение года с даты выдачи им документа об образовании и о квалификации;
- содействие началу осуществления предпринимательской деятельности безработных граждан, включая оказание гражданам, признанным в установленном порядке безработными, и гражданам, признанным в установленном порядке безработными и прошедшим профессиональное обучение или получившим дополнительное профессиональное образование по направлению органов службы занятости, единовременной финансовой помощи при государственной регистрации в качестве индивидуального предпринимателя, государственной регистрации создаваемого юридического лица, государственной регистрации крестьянского (фермерского) хозяйства, постановке на учёт физического лица в качестве налогоплательщика налога на профессиональный доход;
- поддержка предпринимательской деятельности;
- приём от граждан анкет в целях регистрации в системе индивидуального (персонифицированного) учёта, в том числе приём от зарегистрированных лиц заявлений об изменении анкетных данных, содержащихся в индивидуальном лицевом счёте, или о выдаче документа, подтверждающего регистрацию в системе индивидуального (персонифицированного) учёта;
- предоставление сведений о трудовой деятельности зарегистрированного лица, содержащихся в его индивидуальном лицевом счёте;
- информирование зарегистрированных лиц о состоянии их индивидуальных лицевых счетов в системе обязательного пенсионного страхования";
- выдача справок о размере пенсий (иных выплат);
- информирование граждан о предоставлении государственной социальной помощи в виде набора социальных услуг;
- выдача справок о наличии (отсутствии) судимости и (или) факта уголовного преследования либо о прекращении уголовного преследования.
Блок-схема траекторий оказания услуг и сервисов в рамках
ЖС «Молодые специалисты»:
Чем Вам может помочь карьерный консультант:
- предложить начать получение услуг и сервисов в рамках комплекса;
- согласовать индивидуальный план предоставления гражданину государственных услуг (сервисов), реализации мероприятий в области содействия занятости населения дополнительных услуг посредством Единой цифровой платформы «Работа в России» и личного взаимодействия, в том числе с помощью удаленных средств связи;
- в ходе согласования объяснить, какие услуги и сервисы, особенно новые, можно получить в рамках жизненной ситуации и предложить особенно важные в ситуации клиента услуги и сервисы;
- оказать услуги и сервисы;
- привлечь иных специалистов в случае необходимости.